Актуально на июль 2025 года — документ на стадии разработки
ИСПОЛЬЗУЕМЫЕ СИСТЕМЫ И РОЛИ
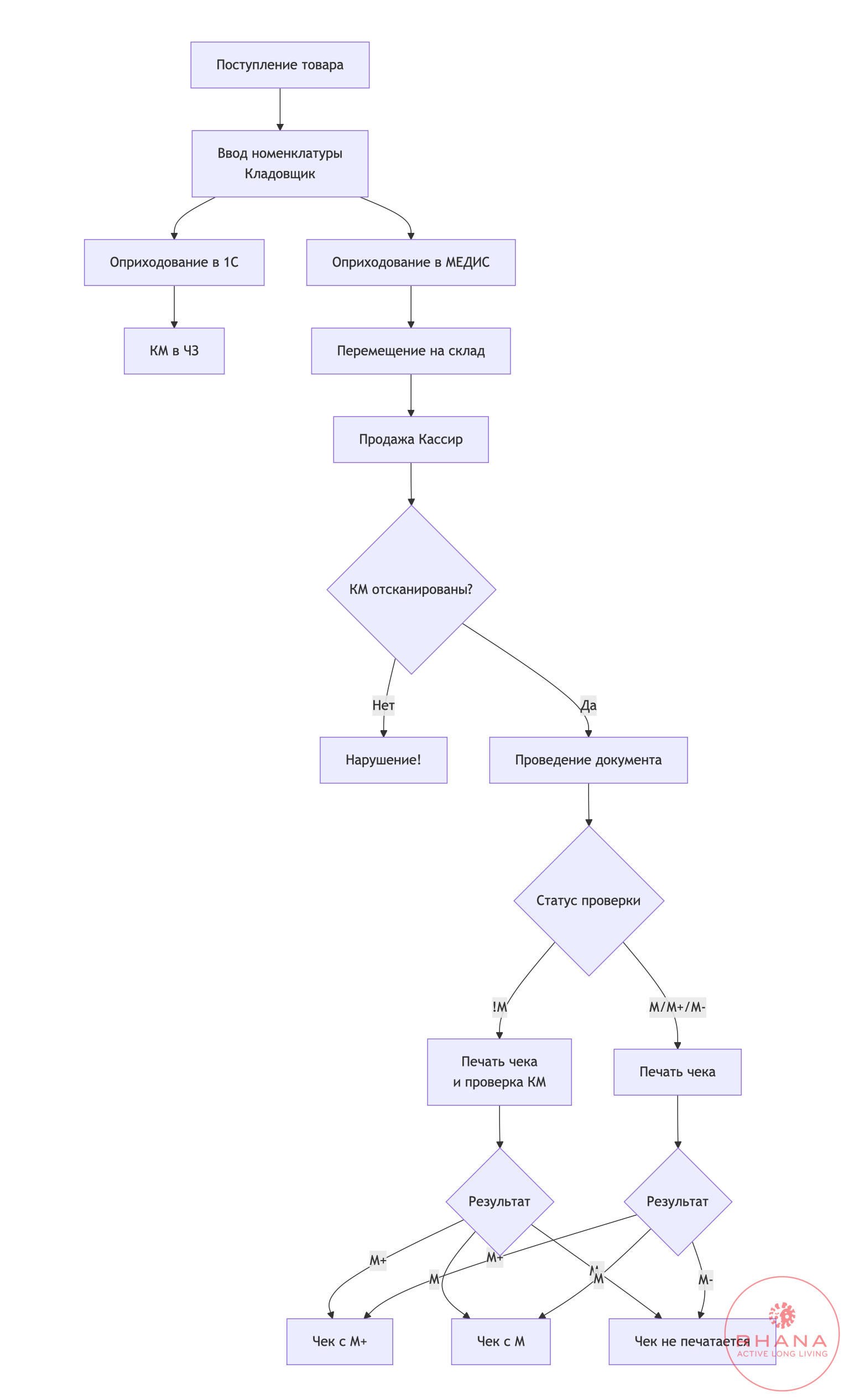
Информационные системы:
- 1С:Бухгалтерия – для оприходования товара и регистрации кодов маркировки (КМ) в системе «Честный ЗНАК»
- МЕДИС – для складского учета и розничной продажи с передачей данных о КМ через онлайн-кассу
Участники процесса:
- Кладовщик – ведение справочника номенклатуры в обеих системах
- Специалист по поступлению (бухгалтер/руководитель) – оформление поступления в 1С
- Администратор (МОЛ) – оформление поступления и перемещения на склад продаж в МЕДИС
- Кассир – оформление розничной продажи в МЕДИС
Один сотрудник (пользователь) может выполнять одну и более ролей в рамках данной инструкции.
ЧАСТЬ 1: ПОДГОТОВКА И ОПРИХОДОВАНИЕ ТОВАРА
Шаг 1.1: Ведение справочника номенклатуры
Роль: Кладовщик
В системе 1С:Бухгалтерия:
- Внести товарную позицию в справочник «Номенклатура»

- В карточке товара включить признак маркировки

- Внести полосковый штрихкод и Data Matrix код

В системе МЕДИС:
- Внести товарную позицию в справочник «Номенклатура»

- В карточке товара включить учет по сериям

- Внести полосковый штрихкод
Важно: Синхронизация справочников между системами отсутствует
Шаг 1.2: Оприходование в 1С:Бухгалтерия
Роль: Специалист по поступлению
- Оформить документ «Приобретение товаров и услуг»
- Добавить номенклатуру в табличную часть

- Заполнить поле «Коды маркировки» (отсканировать Data Matrix)
Коды маркировки в документе заполняются через операция «Проверить поступившие БАДы 2025». При открытой форме со списком проверки — можно сканировать Data Matrix коды, которые автоматически будут проверяться в Честном знаке.

При успешном завершении проверки кодов маркировки в столбце «Статус проверки…» системой проставляются зелёные отметки.

- Провести документ
Результат: КМ автоматически регистрируются в «Честном ЗНАКе» на вашу организацию
Шаг 1.3: Оприходование и перемещение в МЕДИС
Роль: Администратор
Оприходование:
- Оформить «Поступление товара» на центральный склад

- Добавить номенклатуру по полосковому штрихкоду
- Создать новую серию или выбрать существующую

- Провести документ
Перемещение:
- Оформить «Перемещение товаров» на склад администраторов

- Провести документ
ℹ️ При оформлении поступления в системе МЕДИС сканирование кодов маркировки не требуется. Коды маркировки будут проверяться только на этапе выбытия (розничной продажи).
Результат: Товар готов к розничной продаже
ЧАСТЬ 2: РОЗНИЧНАЯ ПРОДАЖА
Шаг 2.1: Оформление продажи в МЕДИС
Роль: Кассир
- Создать документ «Оказание услуг»
- Перейти на активную вкладку «Товары»
- Для каждого экземпляра товара:
- Сканировать полосковый штрихкод
- Сканировать Data Matrix код (количество = 1)
- Выбрать серию товара
- Заполнить остальные параметры документа
- Провести документ и напечатать чек
Шаг 2.2: Проверка КМ и фискализация чека
Автоматический процесс
Статусы проверки КМ:
- !М — Проверка не производилась: Чек печатается, проверка при фискализации
- М+ — Успешная проверка: Чек напечатан, данные в ОФД
- М — Частичная проверка: Чек печатается, данные в ОФД
- М- — Ошибка данных: Чек не печатается
Критически важно: При отсутствии сканирования Data Matrix кода чек печатается без проверки КМ — это нарушение!

ТРЕБОВАНИЯ ЗАКОНОДАТЕЛЬСТВА
Нормативная база
- Федеральный закон от 02.01.2000 № 29-ФЗ – качество и безопасность пищевых продуктов
- Федеральный закон от 21.11.2011 № 323-ФЗ – основы охраны здоровья граждан
- Федеральный закон от 07.06.2025 № 150-ФЗ – новые правила обращения БАД (с 01.09.2025)
- Федеральный закон от 22.05.2003 № 54-ФЗ – применение ККТ
- Федеральный закон от 24.06.2025 N 158-ФЗ «О внесении изменений в Бюджетный кодекс Российской Федерации и отдельные законодательные акты Российской Федерации»
- Постановление Правительства №762 от 26.04.2022 – маркировка БАД
Обязанности клиники
Текущие обязанности:
- Регистрация в ГИС МТ и передача сведений о КМ
- Формирование чеков с реквизитами маркировки
- Проверка подлинности КМ перед продажей
С 01.09.2025:
- Назначение БАД врачами при условиях:
- БАД в перечне Минздрава
- Соблюдение схемы применения
- Назначение в пределах показаний
- Соблюдение ограничений взаимодействия с производителями БАД
Запрещенные БАД
- Некачественные и опасные БАД
- С истекшим сроком годности
- Без маркировки и документов
- Фальсифицированные БАД
Ответственность
- Нарушение правил маркировки: штраф до 300 000 рублей с конфискацией товара
- Неприменение ККТ: штраф до 100% от суммы расчета
ИЗМЕНЕНИЯ В ПРИМЕНЕНИИ ККТ С 01.03.2025
Основание: Федеральный закон от 08.08.2024 № 274-ФЗ
Основные изменения:
- Упрощенная регистрация ККТ – с 01.03.2025
- Новые способы регистрации – с 01.09.2025 через Госуслуги или кабинет производителя
- Упрощенная перерегистрация после замены фискального накопителя
Порядок выдачи чеков:
- Для розничной продажи БАД – чек после оплаты (без изменений)
РЕКОМЕНДАЦИИ И КОНТРОЛЬ
Периодичность выполнения операций:
Ежедневно:
- Мониторинг наличия обновлений 1С — Ответственный: Специалист по поступлению
- Контроль ККТ и ОФД — Ответственный: Кассир
Еженедельно:
- Проверка обновлений ПО — Ответственный: Системный администратор
- Проверка интеграции с ЧЗ — Ответственный: Администратор
При поступлении товара:
- Аудит справочников — Ответственный: Кладовщик
По маркировке:
- Строго соблюдать полный цикл работы с кодами маркировки
- Не допускать продаж без сканирования Data Matrix кодов
- Регулярно проверять статус интеграции с ГИС МТ (специалистам технологического сопровождения)